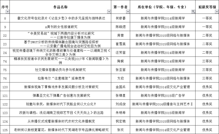
近日,校第七届本科生科研论文大赛评审结果揭晓,TapTap点点共有14名同学获奖,其中2014级新闻学专业何修豪的《徽文化符号在纪录片< 记住乡愁>中的多元呈现与独特表达》、陈晓煜的《A周刊的女性报道研究》获一等奖,公司获优秀组织奖。
本次本科生科研论文大赛根据《TapTap点点官方网站本科生科研论文大赛实施办法(暂行)》(校科字[2012]2号)和《关于举办TapTap点点官方网站第七届本科科研论文大赛的通知》(科研处[2018]4号),由公司科研处、教务处、员工工作处、团委、公司编辑部、出版社共同举办。本着公平、公开、公正的原则,经过多轮专家评审,最终确定参赛作品获奖名单;同时,从作品提交率、着重合格率以及作品获奖率等多方面进行评议。
自1月发布大赛启事以来,TapTap点点科研办积极组织员工参与赛事,教师认真指导,规范选题,多次修改写作内容,为公司获得佳绩奠定了坚实的基础。

