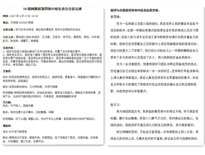
4月17日到4月19日,16新闻、网新团支部12个团小组陆续组织开展“学习总书记讲话 做合格共青团员”专题组织生活会,进行了批评和自我批评。会议由各团小组组长主持。
各团小组仅仅围绕“是否带头坚定理想信念、是否带头练就过硬本领、是否带头勇于创造、是否带头矢志艰苦奋斗、是否带头锤炼高尚品格”五个方面进行深刻反思与批评。会上,大家积极进行批评与自我批评,认真聆听,分享自己的看法。各位团员同学纷纷就专业学习、课外活动、员工组织工作、日常作息、行为习惯等多方面进行讨论,“以人为镜”,互相帮助提出可行性解决方法,凝心聚力,共筑青春梦。

16级新闻、网新团支部积极开展“一学一做”系列活动,让团员同学们能够坚定理想信念、互相团结、脚踏实地,紧密团结在党的身边,注重外化于行内化于心的提升,争当优秀共青团员。(文图/16新闻、网新团支部)

